首页 | 汽车研究网_汽车智库互动平台 官方微信 科瑞咨询  
汽车研究网,我的汽车领域专家
  国内资讯  国际资讯  行业快讯 新能源 智能汽车 前沿技术 数据快讯  
乘用车 卡车 客车 专用车 零部件 发动机 自主品牌  
高层动态 合资合作 整合并购 战略规划 出口 召回 终端市场 经营业绩 人事变动 新品上市 品牌营销  
国际政策 国内政策 地方政策  
经济指标 改革规划 基建投资 能源环境 金融商贸    
知识术语  汽车人物  汽车展会  科研院校 人才招聘    
热点透视 产销分析 展会论坛 厂商专题    
将被大众收购股权?江淮汽车已出公告否认!
来源:新京报   编辑:张婷  2019-04-12 13:58:02 字号   打印  收藏

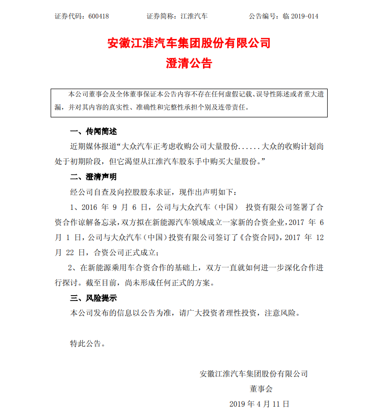
4月11日,安徽江淮汽车集团股份有限公司(简称“江淮汽车”)发布澄清公告,否认大众汽车将大量收购江淮汽车股份。

公告显示,截至日前,在新能源乘用车合资合作的基础上,江淮汽车与大众汽车尚未形成任何正式方案。

4月10日,路透社援引知情人士报道称,大众汽车正考虑收购中国电动汽车合资伙伴江淮汽车的大量股份,并已经聘请高盛担任这一计划的顾问。

对此,大众汽车集团(中国)方面也在当日曾对外宣称:大众汽车集团欢迎中国汽车市场的进一步开放,并密切关注其对公司的业务以及合作伙伴所产生的影响。为确保在中国市场不断取得成功,大众汽车集团乐于与合作伙伴探讨各种可能性。大众汽车在中国的一举一动,都将建立在与合作伙伴共同协商的基础之上。

此外,还有消息传出,大众汽车的计划还在初期阶段,但其渴望获得江淮汽车的大量股份,大众汽车将寻求从江淮汽车的主要股东中收购股份。

此前,大众汽车CEO赫伯特·迪斯在大众汽车新年发布会上表示,“大众正在评判与中国合资伙伴就合资股比调整的可能性,将最快在2019年下半年、最晚于2020年上半年宣布在中国的发展之路以及合资股比的调整情况。”迪斯表示,中国市场的重要性将继续增强,而大众在中国要走的道路也将与以往大不相同。

业内有人士认为,相比于上汽集团和一汽集团,实力相对较弱的江淮汽车或将成为大众汽车谈判调整股比的对象。

但随着江淮汽车的澄清,大众汽车调整股比的事项还有待揭开。

附:安徽江淮汽车集团股份有限公司澄清公告

[NextPage]
上一篇:江淮汽车董事长安进会见广西玉柴董事长晏平一行
2026第十六届上海国际智能网联新能源汽车技术与生态链博览会
由英佛会展携手中国电工技术学会、上海市汽车工程学会及相关单位共同主办的“2026第十六届上海国际智能网联新能源汽车技术生态链博览会(NEAS CHINA 2026)”,将于2026年8月12日 - 14日在上海新国际博览中心隆重举办,目前展会已获得UFI权威认证。 [详细]
2025-12-01 19:03:02
 
2026中国新能源商用车暨新能源重卡充换电展览会,引领绿色运输革命
“2026中国新能源商用车展览会暨新能源重卡充换电产业展览会”将于2026年5月21日至5月23日在石家庄国际会展中心举办,该展览会由中汽会展集团主办,是中国首个新能源商用车主题的国家级展会。 [详细]
2025-11-05 18:49:40
 
万人齐聚,共绘蓝图!第三十二届中国汽车工程学会年会暨展览会在重庆盛大开幕
10月22日,第三十二届中国汽车工程学会年会暨展览会(SAECCE 2025)和汽车创新技术展(AITX)在重庆盛大开幕。 [详细]
2025-10-24 11:11:02
 
会议动态 | 2025(第五届)国际汽车数字化与智能制造大会在渝盛大开幕
2025年10月21日,第五届国际汽车数字化与智能制造大会(以下简称“数智大会”)全体会议暨“中国汽车工程学会年会暨展览会”智能制造主论坛在重庆隆重召开。汽车行业智能制造联盟(以下简称“联盟”)成立大会、第三届汽车智能制造场景创新挑战赛颁奖典礼在大会开幕当日举办。 [详细]
2025-10-23 18:08:33
 
“向新·向上”2025中国天津国际车展将于9月30日盛大开幕
作为2025北方地区规模最大、参展汽车品牌最齐全的国际汽车展览会,2025中国天津国际车展将于2025年9月30日至10月6日强势登陆国家会展中心(天津)。 [详细]
2025-09-27 10:46:37
 
【全球化新市场专题论坛八】绿色科技电动车股份有限公司创始人、董事长、CEO吴保军:品牌向上--中国汽车品牌海外发展路径探索
在9月14日“全球化新市场专题论坛八:破“卷”共建全球汽车开放共享产业链与服务体系”中,绿色科技电动车股份有限公司创始人、董事长、CEO吴保军发表题为“品牌向上--中国汽车品牌海外发展路径探索”的演讲。 [详细]
2025-09-14 17:58:11
 
展位即将售罄!来大湾区新能源汽车供应链顶流盛会,与产业巨头同馆共振!
第十五届大湾区国际新能源汽车技术与供应链博览会(NEAS GBA 2025)将于2025年10月22-24日在广州空港博览中心举办!展会以“全球协同·技术破界·韧性未来”为核心,为产业链上下游搭建“展示+交流+合作”的一站式平台,助力企业抢占市场先机,共绘绿色出行未来! [详细]
2025-09-01 19:09:31
 
提质向未来,2025中国汽车论坛在上海嘉定圆满落幕
7月10日至12日,以“提质向新,智赢未来”为主题的2025中国汽车论坛在上海嘉定盛大举行。本次论坛聚焦行业发展重点、热点话题,凝聚全行业正能量,与各方一起守正创新,共谋合作共赢之道,携手推动汽车产业高质量发展。 [详细]
2025-07-14 10:38:10
 
圆桌对话:安全护航助力汽车产业高质量发展
2025年7月10-12日,2025中国汽车论坛在上海嘉定举办。本届论坛主题为“提质向新,智赢未来”,由“闭门峰会、大会论坛、技术领袖峰会、多场主题论坛、N场行业发布、主题参观活动”等15场会议和若干配套活动构成,各场会议围绕汽车行业热点重点话题,探索方向,引领未来。其中,在7月12日上午举办的“主题论坛八:智数赋能,‘智’检之道——汽车测试赋能产业高质量发展”上,举办了圆桌对话。 [详细]
2025-07-13 14:15:33
 
徐长明:商用车市场与电动化
2025年7月10-12日,2025中国汽车论坛在上海嘉定举办。本届论坛主题为“提质向新,智赢未来”,由“闭门峰会、大会论坛、技术领袖峰会、多场主题论坛、N场行业发布、主题参观活动”等15场会议和若干配套活动构成,各场会议围绕汽车行业热点重点话题,探索方向,引领未来。其中,在7月12日上午举办的“主题论坛六:探寻汽车消费市场增长新引擎”上,国家信息中心正高级经济师徐长明发表精彩演讲。 [详细]
2025-07-13 14:09:57
 
 
一汽-大众第1000万台发动机下线
宁德时代计划在印尼建厂 将投资50亿美元
LG化学高镍电池预计明年交付特斯拉
大众在欧洲或需要40座电池厂
热点排行
1
2
3
4
5
6
7
8
9
10
新闻专题
· 第十六届中国汽车产业发展(泰达)国际论坛
· 2018年北京国际车展专题报道
· 2017年上海国际车展专题报道
· 2017中国国际节能与新能源车展专题报道
· 2016北京国际车展专题报道
· 2016年天津国际客车、公交车及零部件展
· 2015天津国际客车、公交车及维保工具展
回顶部
关于我们 智库平台 科瑞咨询 招聘英才 联系我们 法律声明
电话:4006-997-802    客服邮箱:market@autothinker.net    投稿邮箱:news@autothinker.net
Copyright @ 2010 - 2018 China-Qiche All Rights Reserved 沈阳科瑞信息有限公司 版权所有 辽ICP备18018472号 增值电信业务经营许可证 辽B2-20180363
手机版
执行时间:1.51 秒