首页 | 汽车研究网_汽车智库互动平台 官方微信 科瑞咨询  
汽车研究网,我的汽车领域专家
  国内资讯  国际资讯  行业快讯 新能源 智能汽车 前沿技术 数据快讯  
乘用车 卡车 客车 专用车 零部件 发动机 自主品牌  
高层动态 合资合作 整合并购 战略规划 出口 召回 终端市场 经营业绩 人事变动 新品上市 品牌营销  
国际政策 国内政策 地方政策  
经济指标 改革规划 基建投资 能源环境 金融商贸    
知识术语  汽车人物  汽车展会  科研院校 人才招聘    
热点透视 产销分析 展会论坛 厂商专题    
欣旺达预计上半年净利润2.21亿至2.65亿元
来源:汽车研究网   编辑:张婷  2019-07-16 10:42:41 字号   打印  收藏

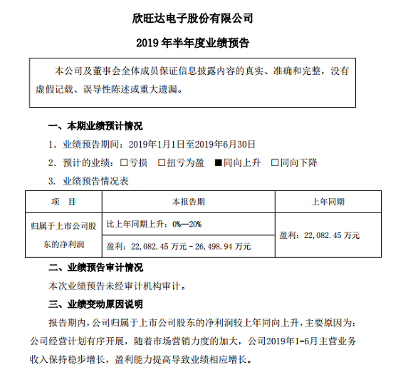
7月12日,欣旺达发布2019年上半年业绩预告。预告显示,预计归属于上市公司股东的净利润2.21亿-2.65亿元,同比增长0%-20%;预计2019年上半年非经常性损益对公司净利润的影响金额约为0.68亿元。

欣旺达表示,公司归属于上市公司股东的净利润较上年同向上升主要原为公司经营计划有序开展,随着市场营销力度的加大,公司2019年1-6月主营业务收入保持稳步增长,盈利能力提高导致业绩相应增长。

附件:欣旺达电子股份有限公司2019年半年度业绩预告

上一篇:越博动力预计上半年净利润600至1100万元
 
一汽-大众第1000万台发动机下线
宁德时代计划在印尼建厂 将投资50亿美元
LG化学高镍电池预计明年交付特斯拉
大众在欧洲或需要40座电池厂
热点排行
1
2
3
4
5
6
7
8
9
10
新闻专题
· 第十六届中国汽车产业发展(泰达)国际论坛
· 2018年北京国际车展专题报道
· 2017年上海国际车展专题报道
· 2017中国国际节能与新能源车展专题报道
· 2016北京国际车展专题报道
· 2016年天津国际客车、公交车及零部件展
· 2015天津国际客车、公交车及维保工具展
回顶部
关于我们 智库平台 科瑞咨询 招聘英才 联系我们 法律声明
电话:4006-997-802    客服邮箱:market@autothinker.net    投稿邮箱:news@autothinker.net
Copyright @ 2010 - 2018 China-Qiche All Rights Reserved 沈阳科瑞信息有限公司 版权所有 辽ICP备18018472号 增值电信业务经营许可证 辽B2-20180363
手机版
执行时间:1.51 秒