首页 | 汽车研究网_汽车智库互动平台 官方微信 科瑞咨询  
汽车研究网,我的汽车领域专家
  国内资讯  国际资讯  行业快讯 新能源 智能汽车 前沿技术 数据快讯  
乘用车 卡车 客车 专用车 零部件 发动机 自主品牌  
高层动态 合资合作 整合并购 战略规划 出口 召回 终端市场 经营业绩 人事变动 新品上市 品牌营销  
国际政策 国内政策 地方政策  
经济指标 改革规划 基建投资 能源环境 金融商贸    
知识术语  汽车人物  汽车展会  科研院校 人才招聘    
热点透视 产销分析 展会论坛 厂商专题    
雄安新区:公交、环卫等车辆2020年底前实现新能源化
来源:电车资源   编辑:电车资源  2019-07-18 14:06:54 字号   打印  收藏

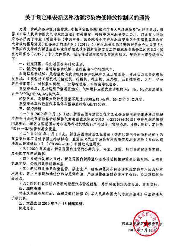
河北雄安新区管理委员会7月15日发布《关于划定雄安新区移动源污染物低排放控制区的通告》。通告表示,7月15日起,雄安新区全区均划定为移动源污染物低排放控制区,新区全区范围内非道路移动机械都实行严格监管。

2020年底前,新区范围内运营的公共汽车、环卫、通勤、轻型物流配送等车辆,应全部实现新能源化。

此外,7月15日起,新区范围内新购置非道路移动机械和重型运输车辆,如有新能源车型,必须购置新能源车型。

上一篇:减税降费后央地收入划分再调整 消费税稳步下划地方
2026中国新能源商用车暨新能源重卡充换电展览会,引领绿色运输革命
“2026中国新能源商用车展览会暨新能源重卡充换电产业展览会”将于2026年5月21日至5月23日在石家庄国际会展中心举办,该展览会由中汽会展集团主办,是中国首个新能源商用车主题的国家级展会。 [详细]
2025-11-05 18:49:40
 
2026新疆充电桩技术与装备博览会
以习近平新时代中国特色社会主义思想为指导,全面贯彻落实党的二十大和二十届二中、三中全会精神,加快构建绿色高效、智慧便捷、融合开放的高质量充电基础设施体系,打造“疆电无限”品牌,更好满足新能源汽车出行需求,助力推进交通运输绿色低碳转型与现代化基础设施体系建设,将集中展示国内外充电桩领域先进技术和装备,并为更多优质企业抢占丝路沿线国家及中、西亚市场商机提供平台。届时,国内外相关政府机构、自治区相关政府主管部门、名企采购人员、科研机构、专家学者、设计院所等,将齐聚展会现场,为展商及参会嘉宾提供高度专业的交流盛会 [详细]
2025-11-05 18:40:42
 
零碳动力,不止于电 ——氢、氨、甲醇的崛起正在重塑内燃机新格局
在全球共同应对气候变化与我国“双碳”战略的深度驱动下,一场波澜壮阔的能源动力革命正全面上演。市场调查机构 Rho Motion数据显示,2025年上半年全球新能源汽车(含纯电、插混等)总销量达‌910万辆‌,同比增长28%。其中中国市场贡献超过一半的销量,达550万辆,同比增长32%。然而,零碳未来绝非单一技术所能承载,尤其在重载、长途运输与工业动力领域。 [详细]
2025-09-19 16:14:06
 
【绿色化新方案专题论坛一】中汽数据有限公司清洁能源研究部部长徐树杰发布《氢能汽车蓝皮书:中国车用氢能产业发展报告(2024)》
在9月14日“绿色化新方案专题论坛一:“油电”新格局下的产业趋势与战略、技术再选择”中,中汽数据有限公司清洁能源研究部部长徐树杰发布“《氢能汽车蓝皮书:中国车用氢能产业发展报告(2024)》”。 [详细]
2025-09-14 17:34:20
 
2025年CAPA S明日盛大开幕,汇聚全球精英共筑西南汽车市场新生态
成都,2025年5月21日。在成渝双城经济圈加速协同发展背景下,成都国际汽车零配件及售后服务展览会(CAPAS)顺应区域市场发展需求,将于2025年5月22至24日在成都世纪城新国际会展中心迎来第十一届盛会。本届展会规模再创新高,整体展示面积达52,000平方米,汇聚773家海内外参展企业共襄盛举。展会以新能源及智能网联为核心,全面展示从整车制造到后市场服务的全链条创新发展成果。23场丰富的同期活动轮番上演,聚焦人才培养、供应链协同、跨国合作、改装及西南汽车文化等主题。CAPAS搭建集行业交流、商贸投资及 [详细]
2025-05-22 10:33:36
 
叶盛基:《中国氢燃料电池汽车产业化发展研究报告(2025)》预发布
2025年3月26日-28日,2025商用车产业发展会议在湖北省十堰市举办。本次会议由中国汽车工业协会主办,以“开辟新赛道,汇聚新动能——发展商用车产业新质生产力”为主题,采用“1+1+6+N”模式,即1场闭门会议,1场开幕式暨主旨会议,6个主题分会场和其他相关对接、展示等活动,旨在深入分析商用车发展面临的新机遇、新挑战,探讨商用车产业未来发展的新趋势、新方向。其中,在3月27日上午举办的“开幕式暨主旨会议”上,中国汽车工业协会总工程师叶盛基代表项目组,就《中国氢燃料电池汽车产业化发展研究报告(2025) [详细]
2025-03-28 20:50:31
 
第十届CAPAS开幕 聚合优质资源 挖掘西南区域汽车产业特色
成都,2024年5月14日。作为享负盛名的西南地区汽车行业服务平台,成都国际汽车零配件及售后服务展览会(CAPAS)于2024年5月16至18日在成都世纪城新国际会展中心迎来第十届盛事。本届CAPAS展示面积达50,000 平方米,690家海内外参展企业同台亮相,聚焦新能源智能网联与售后服务领域最新成果及趋势。今年展会新增“产教融合”功能,助力完善汽车行业人才培养与产学研合作,为汽车行业的可持续发展提供有力保障。截至目前,展会已吸引了超过32个国家及地区的海外观众以及27个省份与直辖市的国内观众进行观展预 [详细]
2024-05-14 15:57:20
 
SEMI-e深圳国际半导体展6月袭来 规模再升级 参展企业超800家
6月26日至28日,由深圳中新材会展有限公司联合中国通信工业协会、江苏省半导体行业协会、浙江省半导体行业协会、深圳市半导体行业协会、成都集成电路行业协会举办的SEMI-e第六届深圳国际半导体技术暨应用展览会(简称:SEMI-e)将在深圳会展中心4.6.8号馆盛大召开,展出面积6万平方米,800余家展商。SEMl-e将聚焦半导体行业的各个细分领域,展示以设计、芯片、晶圆制造与封装,半导体专用设备与零部件,先进材料,第三代半导体/IGBT,汽车半导体/车规级先进封装技术为主的半导体产业链,全面展示了半导体行业 [详细]
2024-04-17 10:06:57
 
CAPAS喜迎第十届 集聚优势资源,力促西南汽车行业协同发展
成都,2024年4月2日。第十届成都国际汽车零配件及售后服务展览会(CAPAS)将于2024年5月16至18日在成都世纪城新国际会展中心隆重举行。CAPAS深耕以川渝为核心的西南市场,十年来见证并参与了该区域汽车行业的快速发展。本届展会将进一步融合政府、行业机构与媒体等各方资源,全力打造集行业交流、商贸投资及产教融合于一体的西南地区汽车行业盛会,预计展示面积约为50,000平方米,汇聚650余家参展企业。 [详细]
2024-04-03 09:26:49
 
【电动化论坛一】:中国汽车技术研究中心有限公司首席专家、中国汽车战略与政策研究中心副主任方海峰:多技术路线融合下的新能源汽车产业发展趋势展望
由天津市人民政府、中国汽车技术研究中心有限公司、中国汽车工程学会、中国汽车工业协会、中国汽车报社共同主办,天津市工业和信息化局、天津经济技术开发区管理委员会特别支持,日本汽车工业协会、德国汽车工业协会联合协办的第十九届中国汽车产业发展(泰达)国际论坛(以下简称“泰达汽车论坛”)于2023年9月1-3日在天津市滨海新区召开。本届论坛以“高质量·新未来”为年度主题,邀请重磅嘉宾展开深入研讨。 [详细]
2023-09-04 11:23:31
 
 
一汽-大众第1000万台发动机下线
宁德时代计划在印尼建厂 将投资50亿美元
LG化学高镍电池预计明年交付特斯拉
大众在欧洲或需要40座电池厂
热点排行
1
2
3
4
5
6
7
8
9
10
新闻专题
· 第十六届中国汽车产业发展(泰达)国际论坛
· 2018年北京国际车展专题报道
· 2017年上海国际车展专题报道
· 2017中国国际节能与新能源车展专题报道
· 2016北京国际车展专题报道
· 2016年天津国际客车、公交车及零部件展
· 2015天津国际客车、公交车及维保工具展
回顶部
关于我们 智库平台 科瑞咨询 招聘英才 联系我们 法律声明
电话:4006-997-802    客服邮箱:market@autothinker.net    投稿邮箱:news@autothinker.net
Copyright @ 2010 - 2018 China-Qiche All Rights Reserved 沈阳科瑞信息有限公司 版权所有 辽ICP备18018472号 增值电信业务经营许可证 辽B2-20180363
手机版
执行时间:1.51 秒