首页 | 汽车研究网_汽车智库互动平台 官方微信 科瑞咨询  
汽车研究网,我的汽车领域专家
  国内资讯  国际资讯  行业快讯 新能源 智能汽车 前沿技术 数据快讯  
乘用车 卡车 客车 专用车 零部件 发动机 自主品牌  
高层动态 合资合作 整合并购 战略规划 出口 召回 终端市场 经营业绩 人事变动 新品上市 品牌营销  
国际政策 国内政策 地方政策  
经济指标 改革规划 基建投资 能源环境 金融商贸    
知识术语  汽车人物  汽车展会  科研院校 人才招聘    
热点透视 产销分析 展会论坛 厂商专题    
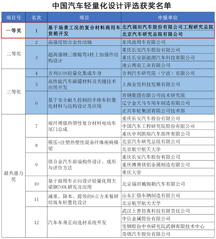
荣获一等奖!福田汽车轻量化货厢技术驱动用户价值再升级
来源:第一商用车网   编辑:王琳  2020-08-21 09:53:49 字号   打印  收藏

  近日,“2020中国汽车轻量化设计评选”颁奖活动在2020年(第十四届)国际汽车轻量化大会暨展览会期间举行,首次参评的福田汽车凭借“基于场景工况的复合材料商用车货厢开发”项目脱颖而出,荣获一等奖。

  作为中国汽车轻量化领域的最高奖项,本届“中国汽车轻量化设计评选“共有52个单位40个项目参评,近1000多位业内人士参与其中。福田汽车成功获得”一等奖“殊荣,标志着其轻量化技术及研究能力已位于行业前列。

  七大亮点加持 展现轻量化新路径

  众所周知,以钢板为材质的传统货厢不仅重量大,而且易腐蚀,在法规趋严的当下,已不适于市场发展,开发轻量化货厢势在必行。

  在项目开发过程中,福田汽车通过基于场景工况的全流程开发、重量最轻选材设计、异地组装、模块化结构设计、螺-铆混合连接设计、规范正向仿真分析、实际道路模拟验证、低成本控制等七大亮点,最终形成设计规范5项,标准流程4项,论文4项,发明专利5项,实用新型专利1项。

  为确保轻量化设计的严谨性,福田汽车历经层层研究,国内首创基于场景工况的全流程开发,识别用户实际使用典型场景13个,包括弯曲、扭转、制动,单侧过凸包等等,进行典型工况采集,数据分析和外推,得到的工况数据用于设计仿真、台架试验、整车验证,尽最大程度还原用户使用场景,实现产品与用户需求的有机结合。

  通过轻量化货厢研究,福田汽车成功实现货厢各零部件的模块化、系列化以及标准化,满足轻量化货厢对于降重、防腐、节能、减排等一众要求,为行业轻量化货厢研发探索出一条新的路径。

  以用户为核心 将轻量化进行到底

  多年来,福田汽车始终致力于为用户提供高效节能的运输解决方案,集中精力推进轻量化发展进程。为此,福田汽车联合国内外优质供应商及北汽内部技术资源,组建福田商用车轻量化技术联盟,共同推动商用车轻量化技术开发应用。

  基于轻量化发展理念,福田汽车针对国内商用车应用场景和可行性分析,着重从新结构、新材料、新工艺入手,全面铺开整车轻量化技术路线。

  在结构优化方面,福田汽车以实际道路场景工况的采集与分析作为零部件结构优化边界的输入,应用衍生式设计、多目标多学科优化等结构优化技术,实现零部件的保质轻质开发;为福田商用车的合规化、轻量化、价值化保驾护航。

  在材料选择上,福田汽车逐步加大超高强钢的应用比例;稳步提升整车铝化率;阶段性布局轻质高性能工程塑料、纤维增强复合材料的应用;引入航空级别纳米陶瓷基铝合金、碳纤维等轻质材料,在确保可靠性的同时,提升产品性能,且降重效果明显。

  为配合新材料的应用,福田汽车创新生产工艺,采用700L高强钢辊压车架、1500MPa车身热成型应用、半固态压铸铝技术等生产制造工艺,并通过DOE试验策划设计保证产品得到充分的验证。最终,经过独立耐久试验与可靠性增长试验保证轻量化产品具有良好的可靠耐久性能。

  为价值而生 轻量化应用追求高收益

  从福田汽车轻量化发展中不难发现,无论是新材料、新技术的使用,还是新工艺的应用,福田汽车轻量化研发应用之路始终将品质置于首位,为用户打造最值得信赖的高收益产品。

  其中,重卡产品方面,欧曼GTL轻盈版大幅提高轻量化材质在整车应用比例,铝合金油箱、轻量化储气筒、轻量化钢圈、铝合金车轮等新材料应用,共计实现减重175kg。与行业同级的产品相比,每趟可至少多拉0.3吨;针对欧马可系列产品,广泛应用铝合金车架、铝合金传动轴等新材料,车身悬置、板簧支架、发动机支架等采用精铸件结构,提升强度,重量大大降低,较同等动力降重20%;广受市场好评的奥铃大黄蜂则运用了32项减重技术,不仅拥有高强度钢铝镁合金底盘,还有高强度钢板打造的后桥、铝合金轮毂、后防护、储气筒、铝镁合金方向盘、700L高强度钢车架等轻量化配置,实现了整体减重20%,多拉快跑不再是梦。

  基于轻量化、智能化理念发展,刚刚过去的7月,福田汽车累计销售各类车型38.2万辆,整体用户体量达946万。纵观福田汽车近年发展,其不仅销量领跑行业,并且始终坚持品牌向上理念,力求通过前瞻性的技术开发和成熟的技术应用,为用户提供节能、高效、绿色、智能的定制化产品解决方案。

上一篇:福田时代前7月销车15.1万辆增20% 全年预计实现销量28万辆
万里繁星•欧曼银河全球价值品鉴之旅国内行程完美收官​,3月24日中亚三国之旅精彩继续
3月18日,历时 41 天,跨越 8 省 24 城,行程近 6000 公里,在车队冲线霍尔果斯 “丝路之门” 的那一刻,万里繁星•欧曼银河全球价值品鉴之旅国内行程宣告正式结束。这场震撼行业内外的旅程,不仅是一次欧曼银河产品实力的深度检验,更是福田汽车进一步深化落实全球化战略的重要里程碑。 [详细]
2025-03-20 18:18:12
 
上市即热销 奥铃智蓝EL大电量长续航新产品全国首发 现场交付50台 采购签约200台
10月24日,福田奥铃联合中国仓储与配送协会冷链分会,在上海成功举办了以“新能源冷藏车政策解读与市场机遇”为主题的交流活动,同期发布了奥铃智蓝EL大电量长续航新产品。 [详细]
2024-10-24 18:11:16
 
人事变动:丁哲担任汉马科技副总经理
近日,汉马科技集团股份有限公司董事会审议并通过了《关于聘任丁哲先生为公司副总经理的议案》。聘任丁哲先生为公司副总经理。丁哲,2020年11月至2021年6 月在浙江吉利新能源商用车集团有限公司工作,担任重卡事业部副总经理。2021年7月至今任汉马科技副总经理,营销分公司总经理。 [详细]
2021-07-31 09:59:25
 
净利润同比增长238.77% 福田汽车半年报
近日,福田汽车发布半年度报告,公司上半年营业收入约319.31亿元,同比增长17.33%。2021 年上半年,公司全国汽车累计销售1289.1万辆,同比增加25.6%。其中,乘用车销售1000.7万辆,同比27.0%,商用车销售288.4万辆,同比20.9%。 [详细]
2021-07-26 11:30:07
 
福田戴姆勒欧曼行星系列正式发布
7月21日,欧曼行星正式发布,其涵盖的载货、工程运输两类产品,载货车6.5吨同级最低自重,较其他品牌轻268公斤,工程类自卸车8.8吨同级最低自重,较其他品牌轻215公斤。欧曼行星载货车最大290马力,1100N·m扭矩;工程运输类自卸车、搅拌车最大350马力,1450N·m扭矩。载货车货箱长度9780mm,搭载EBP节油功能。福田戴姆勒汽车依托“321闪修”服务承诺,即“1分钟响应,2小时到达,3小时修复”,通过智能预见性服务实现远程故障诊断,为客户真正打造无忧的服务体验。 [详细]
2021-07-23 18:03:49
 
汉马科技董事长、副董事长等高管辞职
6月1日晚间,汉马科技集团股份有限公司发布人事变动公告。公告显示,董事会于2021年6月1日收到周建群的书面辞职报告。周建群因工作需要申请辞去公司董事长职务。辞去公司董事长职务后周建群仍担任公司第八届董事会董事、董事会战略委员会主任委员、提名委员会委员职务。刘汉如因工作需要申请辞去公司副董事长和总经理职务。辞去公司副董事长、总经理职务后刘汉如仍担任公司第八届董事会董事、董事会战略委员会委员职务。 [详细]
2021-06-03 16:31:05
 
重卡近6万辆 轻卡突破17万辆 轻客涨四成 福田前4月商用车销28万辆
近日,北汽福田汽车股份有限公司公布了2021年4月的产销数据。数据显示,今年4月份,福田销售各类商用车79366辆,同比增长14.12%。其中福田重卡(含非完整车辆)4月份销售16525辆,在中重卡销量的占比为70.83%,同比下降10.80%;中卡4月份销售6804辆,同比增长89.95%。 [详细]
2021-05-08 15:31:36
 
奥铃大黄蜂皇宫版全球上市
2021年4月19日,奥铃大黄蜂皇宫版在上海车展正式上市。新车从上到下,从里到外,全都带有“金龙”元素,新车还搭载了福康F4.5发动机,最大可输出220马力,最大输出扭矩820N.m,发动机满足国六排放标准。与发动机匹配的是法士特8挡铝合金变速箱,以及10万长换油周期传动轴。 [详细]
2021-04-19 15:44:58
 
欧曼银河全球首发 亮相上海车展
2021年4月19日,福田戴姆勒汽车全球首发全新高端重卡——欧曼银河。新车搭载了传动效率高达99.7%的X超级动力链,出于对中国复杂路况的考虑,X超级动力链做到了换挡响应时间仅需0.72秒。欧曼银河在行驶过程中还可实时采集负载、车速、路况、坡度、转速等全路谱百余项信号,实时确保整车的动力、传动、燃油经济性、电子系统处于更优的运行状态,实现燃烧效率大于46%,油耗降低5%-10%。 [详细]
2021-04-19 14:13:11
 
福田欧曼连云港第22000辆交车仪式隆重举行
2021年4月18日,以“专营二十载 共赢新世代”为主题的连云港华泰汽贸20周年庆典暨欧曼连云港第22000辆交车仪式正式举行,并现场斩获订单166台。在现场,连云港华泰汽贸正式交付第22000辆给连云港前进物流公司。 [详细]
2021-04-18 14:27:16
 
 
一汽-大众第1000万台发动机下线
宁德时代计划在印尼建厂 将投资50亿美元
LG化学高镍电池预计明年交付特斯拉
大众在欧洲或需要40座电池厂
热点排行
1
2
3
4
5
6
7
8
9
10
新闻专题
· 第十六届中国汽车产业发展(泰达)国际论坛
· 2018年北京国际车展专题报道
· 2017年上海国际车展专题报道
· 2017中国国际节能与新能源车展专题报道
· 2016北京国际车展专题报道
· 2016年天津国际客车、公交车及零部件展
· 2015天津国际客车、公交车及维保工具展
回顶部
关于我们 智库平台 科瑞咨询 招聘英才 联系我们 法律声明
电话:4006-997-802    客服邮箱:market@autothinker.net    投稿邮箱:news@autothinker.net
Copyright @ 2010 - 2018 China-Qiche All Rights Reserved 沈阳科瑞信息有限公司 版权所有 辽ICP备18018472号 增值电信业务经营许可证 辽B2-20180363
手机版
执行时间:1.51 秒