首页 | 汽车研究网_汽车智库互动平台 官方微信 科瑞咨询  
汽车研究网,我的汽车领域专家
  国内资讯  国际资讯  行业快讯 新能源 智能汽车 前沿技术 数据快讯  
乘用车 卡车 客车 专用车 零部件 发动机 自主品牌  
高层动态 合资合作 整合并购 战略规划 出口 召回 终端市场 经营业绩 人事变动 新品上市 品牌营销  
国际政策 国内政策 地方政策  
经济指标 改革规划 基建投资 能源环境 金融商贸    
知识术语  汽车人物  汽车展会  科研院校 人才招聘    
热点透视 产销分析 展会论坛 厂商专题    
江铃汽车Andy Ball辞去公司副总裁职务 自5月1日起生效
来源:汽车研究网   编辑:张婷  2019-05-08 09:09:38 字号   打印  收藏

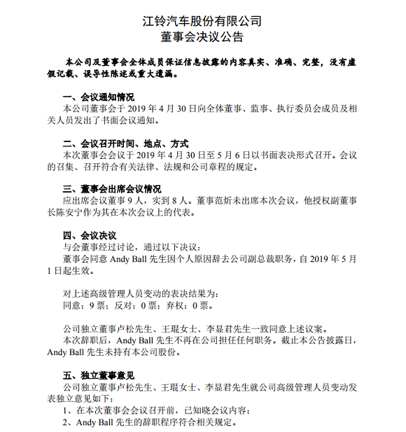
5月7日,江铃汽车发布董事会决议公告,经董事会会议决议与会董事经过讨论,董事会同意Andy Ball先生因个人原因辞去公司副总裁职务,自2019年5月1日起生效。本次辞职后,Andy Ball 先生不再在公司担任任何职务。截止该公告披露日, Andy Ball 先生未持有本公司股份。



附件:江铃汽车股份有限公司董事会决议公告

[NextPage]
上一篇:经验老道!前日产销售及市场总监出任布雷博CEO
人事变动:王文涛先生为公司副董事长
6月29日,江铃汽车股份有限公司发布十届五次董事会决议公告。公告显示,与会董事经过讨论,董事会选举王文涛先生为公司副董事长,选举熊春英女士为公司董事会战略委员会委员。 [详细]
2021-07-01 11:10:01
 
江铃汽车聘任熊春英女士担任公司总裁及执行委员会主席
4月28日晚间,江铃汽车发布关于人事变动的董事会决议公告。公告显示,江铃汽车董事会决定王文涛先生不再担任公司总裁及执行委员会主席,聘任熊春英女士担任公司总裁及执行委员会主席,熊春英女士不再担任公司执行副总裁职务,此人事变动自2021年5月1日起生效。 [详细]
2021-04-29 16:47:12
 
江铃发布人事变动公告 黄定邦不再担任公司副总裁
1月30日,江铃汽车发布董事会决议公告,因工作变动原因,董事会决定黄定邦不再担任公司副总裁、执行委员会委员职务,聘任Eric Hermann担任公司副总裁、执行委员会委员。上述人事变动自2021年2月1日起生效。 [详细]
2021-02-01 16:47:14
 
林志伟上任江铃汽车副总裁
7月9日,江铃汽车发布董事会决议公告,因工作变动原因,董事会决定张俊彦先生不再担任公司副总裁职务,聘任林志伟先生担任公司副总裁。上述人事变动自2020年8月1日起生效。上述变动后,张俊彦先生不再担任公司任何职务。截止本公告披露日,张俊彦先生未持有本公司股份。 [详细]
2020-07-10 09:00:59
 
江铃汽车人事变动 董事袁明学、姜大卫辞职
9月6日,江铃汽车发布董事会决议公告,南昌市江铃投资有限公司提名万建荣先生候选公司董事,袁明学先生不再担任公司董事;福特汽车公司提名 Thomas Peter Hilditch先生候选公司董事,姜大卫(David Johnston)先生不再担任公司董事。 [详细]
2019-09-06 13:49:43
 
福特中国人事调整 刘曰海履新副总裁/刘宗信回归
福特汽车宣布了两项高层人事任命:福特中国新设立中国产品创新副总裁岗位,并由刘曰海先生出任这一职位;刘曰海先生将通过与全球产品线管理部门和相关业务部门的紧密合作,协调并加速福特和林肯两大品牌的产品战略和投放规划。刘宗信先生出任福特汽车大中华区市场及销售副总裁 [详细]
2019-04-23 10:49:22
 
江铃汽车人事变动:聘任王文涛为公司新总裁
因工作变动原因,董事会决定范炘不再担任公司总裁及执行委员会主席职务,聘任王文涛担任公司总裁及执行委员会主席。上述变动后,范炘不再担任江铃汽车股份有限公司任何职务。 [详细]
2019-02-22 17:40:13
 
 
一汽-大众第1000万台发动机下线
宁德时代计划在印尼建厂 将投资50亿美元
LG化学高镍电池预计明年交付特斯拉
大众在欧洲或需要40座电池厂
热点排行
1
2
3
4
5
6
7
8
9
10
新闻专题
· 第十六届中国汽车产业发展(泰达)国际论坛
· 2018年北京国际车展专题报道
· 2017年上海国际车展专题报道
· 2017中国国际节能与新能源车展专题报道
· 2016北京国际车展专题报道
· 2016年天津国际客车、公交车及零部件展
· 2015天津国际客车、公交车及维保工具展
回顶部
关于我们 智库平台 科瑞咨询 招聘英才 联系我们 法律声明
电话:4006-997-802    客服邮箱:market@autothinker.net    投稿邮箱:news@autothinker.net
Copyright @ 2010 - 2018 China-Qiche All Rights Reserved 沈阳科瑞信息有限公司 版权所有 辽ICP备18018472号 增值电信业务经营许可证 辽B2-20180363
手机版
执行时间:1.51 秒