首页 | 汽车研究网_汽车智库互动平台 官方微信 科瑞咨询  
汽车研究网,我的汽车领域专家
  国内资讯  国际资讯  行业快讯 新能源 智能汽车 前沿技术 数据快讯  
乘用车 卡车 客车 专用车 零部件 发动机 自主品牌  
高层动态 合资合作 整合并购 战略规划 出口 召回 终端市场 经营业绩 人事变动 新品上市 品牌营销  
国际政策 国内政策 地方政策  
经济指标 改革规划 基建投资 能源环境 金融商贸    
知识术语  汽车人物  汽车展会  科研院校 人才招聘    
热点透视 产销分析 展会论坛 厂商专题    
中通客车董事长李树朋辞职 谁将成为继任者?
来源:汽车研究网   编辑:侯小南  2019-09-02 14:14:29 字号   打印  收藏

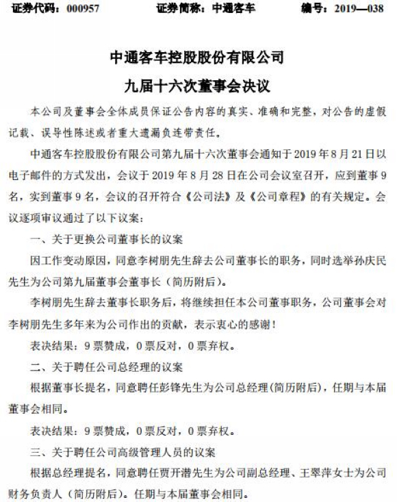
8月31日,中通客车发布公告称,因工作变动原因,李树朋先生辞去公司董事长的职务,同时选举孙庆民先生为公司第九届董事会董事长;李树朋先生辞去董事长职务后,将继续担任本公司董事职务;根据董事长提名,同意聘任彭锋先生为公司总经理;根据总经理提名,同意聘任贾开潜先生为公司副总经理、王翠萍女士为公司财务负责人。

个人简历:

孙庆民先生,1957 年出生,本科学历,高级经济师。历任原聊城客车厂车间主任、副厂长、营销公司总经理、本公司副总经理、山东鲁峰专用汽车有限公司党委书记、董事长兼总经理,本公司董事等职务。现任本公司党委书记、总经理、董事。

彭锋先生,1973出生,大专学历,历任本公司市场策划主管、市场业务经理、营销公司山东大区经理、营销公司总经理助理、营销公司副总经理、营销公司常务副总经理、营销公司总经理、本公司总经理助理等职务。现任本公司副总经理。

贾开潜先生,1970年出生,高级工商管理硕士(EMBA),高级工程师。历任本公司设计处设计师、生产调度处处长、制造部副主任、生产计划调度中心主任、总经理助理、聊城中通轻型客车有限公司总经理、本公司监事、副总经理、董事、党委副书记等职务。

王翠萍女士,1977 年出生,本科学历,高级会计师。历任山推工程机械股份有限公司财务部部长助理、副部长,山东重工集团有限公司财务管理部副部长,山东重工集团财务有限公司财务总监、董事等职务。

上一篇:康明斯总裁兼首席运营官冯天祥即将退休 四位康明斯现任高管履新
中通客车董事长宓保伦已辞职,不再担任任何职务
5月17日晚间,中通客车(SZ000957)发布关于董事长辞职的公告。公告称,由于工作变动的原因,宓保伦辞去董事长及董事会专门委员会职务,辞职报告自送达董事会之日起生效。辞职后,宓保伦不再担任中通客车任何职务。 [详细]
2021-05-19 10:49:13
 
中通客车发布人事变动公告 宓保伦将任董事长
8月18日,中通客车发布第十届四次董事会决议公告,选举宓保伦先生为公司第十届董事会董事长,聘任李晨先生、翟正坤先生为公司副总经理。 [详细]
2020-08-19 18:11:31
 
亚星客车人事变动 李树朋成新任董事长
8月13日,亚星客车发布第七届董事会第二十二次会议决议公告,公告显示,公司董事会选举李树朋为公司第七届董事会董事长、董事会战略委员会主任委员,公司变更后的法定代表人为董事长李树朋。 [详细]
2020-08-13 20:43:42
 
亚星客车现人事变动 董事长钱栋辞职 原中通董事长李树朋入职
7月28日,亚星客车发布公告,因个人原因,钱栋提出辞去公司董事、董事长及董事会战略委员会主任委员、委员职务。为了公司董事会的正常运作和公司的正常生产经营,在补选的新任董事、董事长就任前,钱栋仍将继续履行董事、董事长职责。 [详细]
2020-07-29 09:39:44
 
中通客车董事长孙庆民、董事李树朋辞职
7月21日,中通客车控股股份有限公司(以下简称“公司”)发布关于董事长、董事辞职的公告:因年龄原因,公司董事长孙庆民于2020年7月20日向公司董事会提出辞职,申请辞去公司董事长及董事职务。 [详细]
2020-07-21 17:20:08
 
中通客车董事会公告:孙庆民成为董事会董事
8月28日,中通客车控股股份有限公司第九届九次董事会在中通公司会议室召开。会议以全票通过了关于更换公司董事的议案,同意囤金军辞去公司董事职务,同时提名孙庆民(简历附后)为公司第九届董事会董事。该议案董事会通过后,尚需提交公司股东大会审议。囤金军辞去董事职务后 [详细]
2018-09-03 17:10:39
 
 
一汽-大众第1000万台发动机下线
宁德时代计划在印尼建厂 将投资50亿美元
LG化学高镍电池预计明年交付特斯拉
大众在欧洲或需要40座电池厂
热点排行
1
2
3
4
5
6
7
8
9
10
新闻专题
· 第十六届中国汽车产业发展(泰达)国际论坛
· 2018年北京国际车展专题报道
· 2017年上海国际车展专题报道
· 2017中国国际节能与新能源车展专题报道
· 2016北京国际车展专题报道
· 2016年天津国际客车、公交车及零部件展
· 2015天津国际客车、公交车及维保工具展
回顶部
关于我们 智库平台 科瑞咨询 招聘英才 联系我们 法律声明
电话:4006-997-802    客服邮箱:market@autothinker.net    投稿邮箱:news@autothinker.net
Copyright @ 2010 - 2018 China-Qiche All Rights Reserved 沈阳科瑞信息有限公司 版权所有 辽ICP备18018472号 增值电信业务经营许可证 辽B2-20180363
手机版
执行时间:1.51 秒