|
中国商用车后市场年度大会,由中国汽车工业协会后市场委员会和中国汽车工业配件销售有限公司联合主办,中国汽车工业协会后市场委员会商用车专委会和商用车服务网承办,是国内商用车后市场全产业链的行业专家、行业领导、行业媒体、企业领导等观察行业、研讨发展、交流碰撞、商务合作、业务对接、行业公认的年度盛会,也是“商用车服务网”服务后市场的重要项目。
2020年度大会将以“洞见趋势 顺势谋变”为主题,于11月29日在上海瑞立汽车城酒店举办。
持续创新,年度大会迅速成长为商用车后市场风向标
年度大会是于2017年在诸暨由原
“产销联合会”内部会员研讨会,升级为面向全行业、全产业链的行业服务大会,参会成员包括解放、东风、重汽、福田、陕汽等整车厂领导,行业协会、知名机构代表,骨干零部件企业、典型经销商、维修连锁、物流车队、新服务企业代表等,参会人数也从当初500人发展成为千人盛会。完成了以产需对接为主向服务商用车后市场全产业链的转型升级,在诸暨初战告捷获得了行业的高度认可。
经过诸暨、济南、杭州三年的持续创新,年度大会迅速发展,大会以1场主论坛+N场同期活动为主要形式,聚焦商用车后市场产、销、服、用多个环节,全产业链各方代表齐聚,与会代表同台辩论、辅以专家大咖主题演讲,带领整个行业进行全域思考,使大家用发展的眼光洞见市场趋势。同时,大会根据骨干零部件企业、典型经销商、维修连锁在行业内的表现,采取排行榜的方式进行表彰,树行业标杆、提升企业品牌影响力、推动行业健康发展。
大会通过同台巅峰碰撞研讨行业发展趋势、典型模式分享学习成功经验、高端交流晚宴扩大人脉圈、产需对接商务合作开拓业务、排行榜树立行业标杆提升市场影响力等方式来满足行业企业的需求。这种不断调整服务方式,由内部对接会向全产业链服务升级,年度大会服务的深度与广度已发生了质的变化,三年的发展博得了全行业广泛认可,已成为商用车后市场的风向标。
砥砺前行,2020年度大会将进一步深耕产业链
近几年商用车整车市场一路高歌、大事不断,各方掘金者蓄势待发,但国家环保政策加压、新能源车渗透、整车企业后市场体系升级、零部件质量提升、车险费改、网络货运平台崛起、车队规模化、租车服务等需要在商用车后市场寻找新的平衡;身处扑朔迷离的商用车后市场,无论是整车企业、零部件企业,还是经销商、维修厂,都面临着宏观经济疲软、行业变革加速、同业竞争加剧的压力;未来3—5年,随着新服务模式、新平台、新生态等发展,后市场必将迎来新格局、新气象。
《孙子兵法》有云"谋定而后动,知止而有得”,面对商用车后市场产业链各方的“迷茫和痛点”,以“洞见趋势、顺势谋变”为主题2020年度大会将于11月29日-12月1日在上海盛大召开,届时行业专家、领军大咖、骨干企业代表等将深挖商用车后市场全产业链各方发展机遇,推动企业高质量发展!
大会议题在不断深化,信息陆续更新中……
一、大会总体安排:

二、大会时间表:
1、商务活动、专题工作会议活动(11月29日)

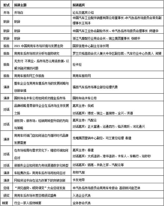
2、主题论坛(11月30日)

3、专题演讲及专题对接活动(12月1日)

更多活动陆续更新中,欢迎商用车后市场同仁,积极参与。
会务组联系:
宋 强13703160260 颜 鹏13731600005 刘 杨 13930688118
李 倩 15930674083 赵 艳 15373277262
|