首页 | 汽车研究网_汽车智库互动平台 官方微信 科瑞咨询  
汽车研究网,我的汽车领域专家
  国内资讯  国际资讯  行业快讯 新能源 智能汽车 前沿技术 数据快讯  
乘用车 卡车 客车 专用车 零部件 发动机 自主品牌  
高层动态 合资合作 整合并购 战略规划 出口 召回 终端市场 经营业绩 人事变动 新品上市 品牌营销  
国际政策 国内政策 地方政策  
经济指标 改革规划 基建投资 能源环境 金融商贸    
知识术语  汽车人物  汽车展会  科研院校 人才招聘    
热点透视 产销分析 展会论坛 厂商专题    
猛狮科技控股股东及实控人 解除委托投票权框架协议
来源:新浪财经    编辑:陈艳如  2018-08-07 11:03:10 字号   打印  收藏

猛狮科技今日公告,控股股东、实际控制人决定解除今年2月份与广州鑫汇签署的委托投票权框架协议。

公告称,公司于6日接到控股股东汕头市澄海区沪美蓄电池有限公司和实际控制人陈再喜、陈银卿、陈乐伍的通知,经各方友好协商,沪美公司、陈再喜、陈银卿、陈乐伍于6日与广州鑫汇投资控股有限公司签署了《广州鑫汇投资控股有限公司与汕头市澄海区沪美蓄电池有限公司、陈再喜、陈银卿、陈乐伍委托投票权框架协议之解除协议》。

今年2月27日猛狮科技曾公告,沪美公司、陈再喜、陈银卿、陈乐伍于2月26日与广州鑫汇签署了《广州鑫汇投资控股有限公司与汕头市澄海区沪美蓄电池有限公司、陈再喜、陈银卿、陈乐伍委托投票权框架协议》,沪美公司拟将其持有的公司股份1.39亿股(占公司总股本的24.52%)的投票权委托广州鑫汇行使,投票权委托的起止期限及各方最终合作方案,由各方协商一致后,另行签署正式协议确定。

公司当时表示,如本次委托投票权事宜签署正式协议并实施,广州鑫汇将持有上市公司1.39亿股(占公司总股本的24.52%)的投票权,并取得上市公司的控制权,上市公司的实际控制人也将变更为张劲。

只是计划不如变化快,不足半年,猛狮科技就发布了解除委托投票权框架协议的公告。根据《解除协议》,各方不再享有《框架协议》项下的权利,也不再承担《框架协议》项下的义务,各方也无需向其他方承担任何法律责任。

猛狮科技披露,本次解除委托投票权是因目前外部资本市场环境发生变化。但在业内人士看来,沪美公司终止委托投票权的原因可能是因为其所持股份被司法冻结。猛狮科技7月28日公告,沪美公司持有的1850万股公司股票被贵州省高级人民法院轮候冻结,轮候期限为36个月;沪美公司持有猛狮科技1.36亿股,占公司总股本的24.02%;累计被司法冻结1.36亿股,占其所持股份的100%,占公司总股本的24.02%。公司7月27日公告,沪美公司一致行动人陈乐伍持有的4227.09万股公司股票被镇江经济开发区人民法院轮候冻结,轮候期限为36个月;陈乐伍持有公司股份4227.09万股,占公司总股本的7.45%,其100%持股已被司法轮候冻结8次。

业内人士认为,“外部环境”可能还包括公司股价及业绩下滑。查看猛狮科技股价走势,自2月28日复牌至8月6日,公司股价跌幅高达53%。同时,公司的业绩也呈下滑态势,公司一季度虽然盈利2113.16万元,但扣除非经常性损益的净利润为-624.69万元,同比下降393.97%;公司预计上半年业绩亏损约2.7亿元至2.94亿元。

上一篇:吉林:公路品质领航增动力激活力
ST猛狮逾期债务近30亿 国资助攻能成功吗
9月15日晚间,*ST猛狮公布,公司及下属子公司因资金状况紧张,致使部分债务逾期未能清偿,截至2019年6月30日,公司到期未偿还的融资债务约28.7亿元。截至2019年9月11日,上述债务已偿还2880.83万元,同时新增逾期债务金额约为3378.66万元,主要为融资利息、融资租赁、各期到期未还租金。随着业绩亏损持续,从年初至今,公司股价已经跌去了52.93%,截至今日收盘,公司股价报收2.97元/股。 [详细]
2019-09-18 14:42:12
 
国家队再得一分 中化5万吨电解液项目开工
中化集团化工事业部下属中化蓝天年产5万吨锂离子电池电解液项目开工,项目投资超过5亿元,同步建成的智能工厂,预计投产后可形成20亿元销售额。资料显示,中蓝新能源成立于2019年01月24日,为中化蓝天集团全资子公司,注册资金1.3亿,主营锂电池材料。 [详细]
2019-08-28 15:26:41
 
猛狮科技与三家国资企业达成合作 推进复产与重组
猛狮科技发布公告,公司与凯盛科技、漳州交通集团、福诏安金都签署了《合作协议》,推进猛狮科技子公司复产及公司重组。协议约定,漳州交通集团出资约1.5亿元、诏安金都出资约0.5亿元合资设立公司,合资公司与凯盛科技或其关联的国有控股企业签订EPC总承包协议,由凯盛科技或其关 [详细]
2018-12-24 10:55:35
 
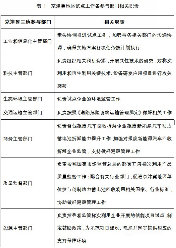
《京津冀地区新能源汽车动力蓄电池回收利用试点实施方
12月18日,京津冀三地联合对外发布《京津冀地区新能源汽车动力蓄电池回收利用试点实施方案》(以下简称《实施方案》)。到2020年,京津冀地区基本建成规范有序、合理高效且可持续发展的回收利用体系及公平竞争、规范有序的市场化发展氛围。建成京津冀地区动力蓄电池溯源信息系 [详细]
2018-12-19 11:52:02
 
洗牌加速 新能源汽车产业链上演生死大战
2018年仅剩最后一个月了,一般而言,一个行业从投资爆发到洗牌仅需要三年的时间。随着当前国家对新能源汽车产业链的准入门槛提高,动力电池行业具备一定规模实力的巨头已经逐渐成型,行业集中度也正在逐渐提升,行业整合正在加速到来。另外,部分企业面临资金回转困难,行业 [详细]
2018-11-29 10:10:07
 
猛狮科技与韩国MBI公司将在锂电池领域开展合作
猛狮科技与韩国MBI签署战略合作协议,双方将在锂电池领域展开合作。利用各自在技术、资金、管理、渠道和产业链等方面的优势,以期实现资源共享、优势互补、合作共赢。 [详细]
2018-11-06 14:02:25
 
竞争加剧! 汽车零部件上市公司上半年增速放缓
2018年半年报季结束,上市公司纷纷交出上半年成绩单。据证券时报记者统计,134家上市汽车零部件公司2018年上半年累计营业收入为4252.12亿元,净利润为327.5亿元,相比2017年同期分别增长15.66%、18.48%。不过,这134家公司的净利润增速中位数为7.5%,较2017年上半年的14.5%下 [详细]
2018-09-07 14:02:06
 
据科技部透露,氢燃料商用车有望获得快速发展
在刚刚过去的泰达论坛上,科学技术部高新技术发展及产业化司副司长续超前透露“十三五”末期和“十四五”期间的产业聚焦,其中一方面是聚焦车用氢燃料电池关键核心技术,以及制氢、储氢、加氢等核心技术的研发,继续强化先进动力电池技术、下一代功力电子器件技术。 [详细]
2018-09-06 09:51:12
 
猛狮科技6000万元转让上燃动力51%股权给长城控股
猛狮科技8月31日公告称,公司与长城控股签署股权转让协议,以6000万元将上海燃料电池汽车动力系统有限公司51%股权转让给长城控股,同时,上燃动力对公司及公司子公司尚有往来款债务金额16970万元,该欠款由长城控股提供资金偿还。 [详细]
2018-09-03 14:50:46
 
4.5亿收购誉辰自动化 科恒股份加码锂电设备
8月20日,科恒股份发布公告称,公司拟以发行股份与支付现金方式收购深圳深圳市誉辰自动化设备有限公司(下称誉辰自动化)全部股权,该标的公司估值为4.5亿元,目前交易各方已签订收购意向书。 [详细]
2018-08-23 14:28:55
 
 
一汽-大众第1000万台发动机下线
宁德时代计划在印尼建厂 将投资50亿美元
LG化学高镍电池预计明年交付特斯拉
大众在欧洲或需要40座电池厂
热点排行
1
2
3
4
5
6
7
8
9
10
新闻专题
· 第十六届中国汽车产业发展(泰达)国际论坛
· 2018年北京国际车展专题报道
· 2017年上海国际车展专题报道
· 2017中国国际节能与新能源车展专题报道
· 2016北京国际车展专题报道
· 2016年天津国际客车、公交车及零部件展
· 2015天津国际客车、公交车及维保工具展
回顶部
关于我们 智库平台 科瑞咨询 招聘英才 联系我们 法律声明
电话:4006-997-802    客服邮箱:market@autothinker.net    投稿邮箱:news@autothinker.net
Copyright @ 2010 - 2018 China-Qiche All Rights Reserved 沈阳科瑞信息有限公司 版权所有 辽ICP备18018472号 增值电信业务经营许可证 辽B2-20180363
手机版
执行时间:1.51 秒