|
2016年我国卡车销量达到311万辆,累计增长8.8%,止住了连续两年下滑的颓势,中重卡和微卡的增长填补了依然负增长的轻卡的不足。重卡大涨33.1%,中卡增长14.3%,微卡增长11.0%,轻卡下滑1.2%。

从数据来看,2017年1-2月卡车市场的火爆势头较2016年有增无减,细分市场四线齐增长,整体市场销售55.4万辆,增长37.4%,其中,重卡、中卡、轻卡和微卡销量分别达到16.9万辆、3.2万辆、24.9万辆和10.3万辆,累计分别增长136.4%、13.5%、17.0%和14.3%。从需求来看,2017年是GB1589实施的第二年,也是公路运输治超新规921实施的第二年,同时也是柴油车国五排放政策实施的第一年,同时宏观经济平稳向好发展,PPP和基建投资走势较强,卡车市场需求自然增长,各企业高层对2017年市场同样看好,预计2017年中重卡市场销量在85万辆左右。
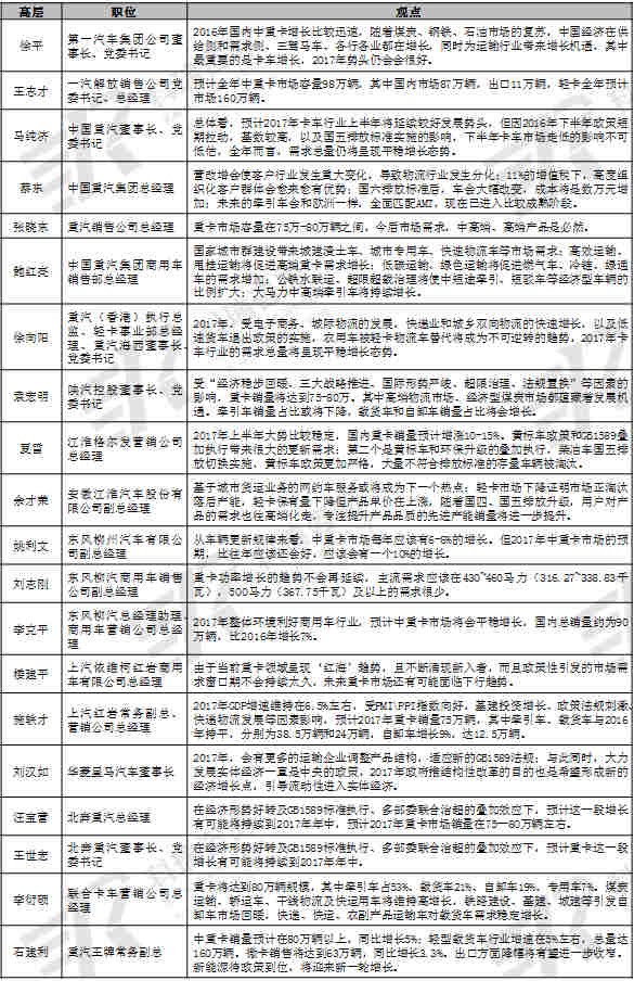
企业高层观点
各卡车企业在2016年赚得盆钵满满,对2017的卡车市场同样看好。
主流中重卡企业销量目标对比
主流中重卡企业销量目标分解及营销策略
解放:整体22.7万辆,中重卡20.1万辆,市场份额20.5%,其中青岛解放(重中轻)10.0万辆;备品销售目标25亿元
①牵引车:实施“一巩固、两提升、两突破”。即巩固高端物流市场、提升资源运输市场、突破轿运、港口市场;
②载货车:实施“一突破、一提升、三保持”。即突破水产市场,提升果蔬市场,保持禽兽市场
、粮食市场、散杂市场;
③自卸车:实施“3个3工程”策略,实现2017年销售过万,份额10%;
④专用车:实施362策略
完善推进模式 加速专用车突破;
⑤西部 :实现西南区域销售超万辆,实现西部牵引份额提升5%,超过20%;
重汽:集团目标力争销售整车超过22万辆
【重汽济南卡车】“转型升级 引领未来”
重卡7.8万辆;市场份额提升1位
①强力出击细分市场,深耕十大领域,销售部将从支撑性领域、培育性领域和突破性领域三方面展开工作;
②支撑性领域包括干线物流、危化品运输、渣土车市场、砂石料、矿产运输、重载运输、港拖等细分领域;
③培育性领域包括快递快运、煤炭运输和冷链运输;
④突破性领域主要是在轿运车市场实现突破;
⑤围绕市场需求,调整产品布局,坚持实施聚焦突破战略,打造百款经典产品,继续走转型升级的发展道路;
【重汽商用车销售部】“转型升级 引领未来”
销售目标定1.7万辆,整车销量进入重卡销量前8名,汕德卡社会保有量超过1万辆
①坚持“四个不动摇”的工作要求,开展活动式行销,落实“七大战区”区域化战略,实施“双五工程”精准营销,践行以客户为中心的“三全服务”;
②坚持“四个不动摇”,排在首位的是坚持市场细分方向不动摇;
③实施“双五工程”,聚焦5大客户领域、打造50款经典重卡。5大客户领域包括渣土运输、煤炭运输、危化品运输、快递快运、日用工业品运输;
④实施以七个区域为核心战区的区域化战略;
⑤做好全生命周期、全价值链、营销全过程——“三全”服务的创新营销工作;
⑥深入推进汕德卡的智能化进程,实现汕德卡的智能化定制,进一步巩固汕德卡国内最高端重卡的品牌定位。
【重汽王牌】“成长·突破·超越”
目标整体5.33万辆,其中,中重卡0.3万辆、平板车轻卡1.42万辆;微卡1.3万辆,工程车1.33万辆(占有率提升2%);专用车通过拓展网络、延伸产品及业务,力争达到0.45万辆,新能源汽车0.25万辆;出口0.28万辆
①新车型逐步加入EBS、ESC、AEB、LDW(航道偏离系统)、HSA(坡道辅助系统)等智能化系统,进一步保障车辆的安全性及可靠性;
②以西南云贵川渝等地区为核心区域,聚焦4x2及6x4牵引车、以及载货车为核心打造精品;
③在轻卡业务方面以“重载型、物流运输型”为主题,大力研发市场所需求的物流车型;
④到2020年,重汽王牌市场份额计划达到3.2%,整车实现销售12万辆以上,进入载货汽车整车行业第二梯队行列,轻卡工程车保持在第一梯队。
【重汽海西】“转型升级 引领未来”
目标豪曼品牌破万辆,产销售量比2016年提高60%以上,销售收入提高70以上%,豪曼国五系列产品陆续上市
①围绕产品、渠道及服务品质来提升豪曼品牌的市场竞争力;
②豪曼各平台的国五产品将在2017年春节后陆续投放市场;
③在国四车库存的销售计划中,推出多种策略,在2017年6月之前把经销商手中的国四库存车销售完毕;
④各平台产品除在国四车型基础上进行排放升级以外,还对产品品种进行有效拓展。
东风:卡车整车(中重卡)销售必达13.4万辆,市场份额提升至14.9%
①全系新品4大升级,强化售后服务、网络建设方面贴近客户,持续提升客户满意度;
②动力升级:牵引车东风天龙启航版11L、13L机马力全面升级20-30马力不等,进一步巩固竞争优势,东风天龙旗舰从500马力升级到520马力;
③可靠性升级:东风新品机箱桥10万公里保养间隔,包含六项保养项目,做到行业领先;底盘关键部件统一4万公里保养间隔,减少进站频次,提高车辆效率。2017年牵引车主力车型均纳入最高3年不限里程保修,车型覆盖数量行业最高;重型工程车公路标载/复合商品9个月/9万公里提升至15个月/12万公里;DFCV所有车型6个月以内零部件的保修期全部调整到6个月/5万公里;对四大总成更是做出专项服务承诺,20万公里免揭缸盖;
④轻量化升级:对全系商品进行轻量化,降自重不降品质,通过总成优化、轻量化材料应用、零部件结构优化,最高降重达800KG,在牵引车配货、煤炭市场,领先的自重优势将进一步提升,用户的收益将持续增加;
⑤舒适性及智能化升级:东风天锦全系列驾驶室全面升级。在“可靠性”行业领先的基础上,增创“舒适性”及“智能化“优势,确保商品力持续领先。
陕汽:重卡9.5万辆,其中国内民品8万辆,同比增长20%
①牵引车:持续推进缓速器应用;持续推进AMT应用;新增商品车、砂石料运输细分产品;细分市场动力匹配更加精准;产品提升改进项目全面体现;
②载货车:提升国五8×4、6×2载货车份额;优势产品锁定为超轻前四后八、6×2产品;重点关注冷链、特色化快递运输产品;
③自卸车:按城建渣土、矿用及公路运输工况特点细分自卸车;增量产品为新M3000城建标载版和8×4短轴距自卸车;优势产品为X3000全系自卸车和新M3000换型;围绕专用化、环保、轻量化与战略委改渠道共同开发;细分市场工况适应性提升;
④专用车:巩固工程运输类专用车产品优势;突破市政环卫、物流运输类专用车市场;做强专用特种车类细分市场;
⑤抢夺“三类”增量市场(黄金版、X3000自卸车、L3000) ;抢拼“七类”优势市场(日用散杂牵引车、渣土车、危险品牵引车、港口牵引车、煤炭牵引车、农夫产品载货车、公路自卸车);抢抓“三类”潜力市场(快递载货车、冷链载货车、轿运车)。
福田:中重卡9.9万辆(国内9.1万辆,海外0.8万辆),市场份额目标17.6%
①依托“平台+需求”战略促进营销转型与服务升级通过深耕行业客户,实现创新驱动增长,坚持围绕“产品、用户、区域、行销”四大层级,进行结构调整升级;
②做好四达新产品推广(EST-A、EST、GTL、ETX);
③全力推动行销转型与升级(4S店、客户全生命周期IT与沟通体系、细分行业开发与内容、内训手册);
④深化战略合作,坚定不移的推进网络能力提升;
⑤全力保障新产品上市,推进服务持续升级,全力改善现有订单交付;
⑥分功能平台:恢复牵引车占有率,继续提升平板、自卸、专用车;
⑦分产品平台:继续推进客户产品升级,四大新产品全名上市,充分发挥高、低端产品组合优势;
⑧分区域:恢复北方占有率,继续提升南方与西部区域;
⑨分动力:不同动力组合,满足细分市场需求。
江淮:格尔发冲击6.4万辆,市场占有率目标8%,第一季度订单目标2万台
①通过技术创新,带动产品品质升级,为广大客户提供更优质更高效的物流装备,协力推进物流现代化、集约化、信息化;
②抢抓牵引车机遇:以轻量化“4×2、6×4”牵引车为突破口,抢抓牵引车市场机遇;
③产品换代升级:K7新平台高端产品推出,长头车产品进入研发阶段;
④大马力牵引车需求:K5、A5系列6×4轻量化牵引车最大马力可达到630Ps;
⑤寒带产品适应性提升:针对寒冷区域,对产品适应性进行全民提升,打造强竞争力的“寒带版”产品;
⑥长换油产品研发:长换油版6×4长途牵引车产品研发。
柳汽:必达目标5万辆,同比增加28%,市场占有率5.6%,同比提升一个百分点,挑战目标6万辆,超挑战目标7万辆
①产品策略:2017年将有新品上市,部分产品升级,同时顺应市场需求,即使调整和细分市场车辆。T7、H5、M3B,l3等四大新品全面上市,H7、M5全面升级,全系6大平台构建行业最强产品阵营;围绕客户需求,全力打造乘龙汽车“2.0时代”产品,同时打造打造市场所需的新产品,抢占先机;在工程车方面,重点提升城建及轻量化运输市场;专用车方面,夯实环卫车及随车吊运输市场;顺应法规,加快国五切换进度,实现市场平稳过渡;
②区域策略:结合当地区域市场特征,集中优势资源组合,开展厂商协同,区域专项会战措施;
③渠道:继续加强客户满意的,一致性的营销体验,创建价值性合作伙伴关系;对择愿意投入柳汽、可持续发展的经销商,提供针对性支持;
④大客户:转变开发思路,从”以竞争对手为核心“转向”以客户诉求为核心“,培养具有客户定义能力,方案策划能力,资源整合能力,方案推进能力的大客户开发专家,整合并利用资源,实现客户各环节的最大满意;以使用车切入,并借助车联网技术,持续优化客户运营收益,创新服务模式,为客户提供最佳购买体验,实现客户全生命周期利益最大化;
⑤营销:提升品牌价值,创造口碑营销,2017年要继续深化体验营销,将”一部好卡车“延展为”乘龙汽车“的品牌印记,塑造”安全,可靠,省油,高效“的高端品牌内涵,提升品牌价值;
⑥服务:增强客户粘性, 围绕终端用户”配件易购“,以”配件前置“和”配件网络“为抓手,提升配件保障能力;
⑦金融:加大对金融的支持力度,拓展金融产品,优化三方服务,为销售上量提供保障;
⑧管理:树立诚信经营理念,持续规范管理,建立经销商信用评价体系,坚持合规、诚信、共赢的商业文化准则。
华菱:重卡2.5万辆,专用车上装1.28万辆
汉马动力计划销售2.0万台;汉马变速箱计划总产量为2.0万台,其中铝合金变速箱1.2万台,占比60%;汉马车桥计划销售前桥
3.325万根,驱动桥5.45万根,预计分别增长64%、150%。
①重视牵引车、物流车市场,建立500家经销商网络,脱颖而出100家核心经销商;
②继续深度开发北方运煤专线市场;
③南方经销商继续在干线物流、快递物流、港口物流、冷链物流、危化品运输、载货车等领域加大牵引车销量;
④鼓励经销商在当地成立挂靠物流运输公司,组建售后服务团队,为客户提供购车解决方案,增加盈利能力,降低金融风险;
⑤配合战略市场转型,2017年6、7月将向市场投放一款新车型汉马H7;
⑥实施车联网项目,创建经销商、服务站信息一体化平台的建设;
⑦关于产业链的延伸,肯定是中卡以上,轻卡不会做;
⑧2017年上半年将推出250-350马力汉马发动机,配装到4*2、6*2、8*4载货车上,预计将比10L发动机减重200公斤;
⑨2018-2020年,华菱星马将推出汉马动力11L、13L重机,完全对标欧洲标准。
红岩:重卡2.8万辆(国内2.6万辆,海外0.2万辆),市场份额3.7%
①实现扭亏为盈的转变;
②打造属于上汽红岩的“五大能力”:产品能力、营销能力、管控能力、体系能力和团队能力;
③通过体系建设、队伍建设、根据地建设达到四大突破(产品突破、行业突破、区域突破、用户突破)
;
④在细分市场继续聚焦,北方版、高原版、快递物流、入厂物流、码头牵引车等一系列的新品将会陆续发布,同时全新的智能重卡将于2017年正式发布。
北奔:重卡1.56万辆(国内1.3万辆,出口0.26万辆)
①V3ET高效版目标2500辆,V3MT车型为3000辆,渣土车和坑口车共计5100辆;
②在产品和渠道两个着力点取得突破,在服务和金融两个支撑点全面提升;
③公路车和自卸车都坚定走中高端路线,继续做好外贸和军品市场;
④在确保承载能力、可靠性、备用件通用性的基础上,将在2017年推出7.5吨以下的产品。
大运:汽车整体增长50%,约8.9万辆,其中中重卡约5.2万辆
①发展重点主要集中在为环保出力的新能源车、专用车和大运高端新产品;
②在巩固原有的产品及用户基础上,进一步完善国五产品的研发与申报,并着力与新技术的研发与应用;加强售后服务管理,以达到以服务推动销售的整体目标;
③轻卡将围绕安全、性能、质量功能四个方面优化推出搭载云内D19的新车型;
④计划在2017年推出一款混合动力车型,初步确定是搭载云内D25动力,在现有的发动机上加入新一代大扭矩永磁同步电机,配合五档AMT自动变速箱,以此来实现发动机电动机单独工作模式、以及协同工作的混动模式。
徐工:重卡整车销量保底12000辆,力争15000辆,营业收入超30亿,出口收入超3亿、毛利提升超30%、专用车销量超3000台,非公路销量保持行业第一、牵引车增幅行业第一、重卡市场排名再上一位的“54321”目标
①紧密围绕集团“创新发展,效益效率,技术领先、用不毁;改革调整,精益精准,结构优化、保安全”经营主题,构建漢風、专用车、自卸车、非公路、出口五大产品推广平台,强化应收账款、库存管控、压降成本、降低费用四项工作,切实提升“营销力、产品力、体系力”三力水平,深入推进“平台化+专业化”二化运作;
②四项任务:针对企业经营最核心的四大基础要素——管理、产品、队伍、营销,全面提档、提速,重卡产业的核心发展要素徐工都要做精、做强、做出新高度;
③中期目标:到“十三五”末,实现重卡销量30000辆,其中出口4000辆,营业收入达到100亿;
④长期目标:实现重卡销量60000辆,其中出口10000辆,营业收入稳定在200亿以上;
⑤持续优化服务、扩大备件保障体系,大力发展“徐工情,天下行”综合服务品牌。全年计划再新增经销商110家,服务站200家;
⑥以机制为核心,改造管理基因;以效率为原则,优化组织流程。
联合卡车:确保重卡0.75万辆,力争0.85万辆
①准备多款升级产品和新品强攻细分领域,在高效物流、煤运、快递、轿运等细分市场打造爆款车型;
②在产品升级方面,2016年主销车型柴油国五产品全部到位;在动力升级方面,联合动力柴油国五机型功率、扭矩双提升,K13动力到位;布置升级方面,6X4/6X2R柴油牵引车标配700L无踏步、无切角大油箱;轻量化升级方面,6X4标载牵引车自重可做到8吨左右,最低自重可达到7.6吨;
③多款新品上市。针对载货车市场,搭载康明斯ISD动力和潍柴WP6、WP7动力的4X2和6X2厢式运输车、中置轴货运列车4X2和6X2两款车型、中置轴轿运车6X2和6X2R车型、为满足大马力牵引车需求的搭配联合动力6K系列发动机的13L 580马力车型、E平台上研发的E系宽体高顶双卧轻量化经济型重卡等车型都将推出;
④将围绕“市场导向、效益优先、风险管控、管理规范、诚信担当”20字经营方针,展开公司级TPO10项目;
⑤有“八项重点措施”支持7500辆销量目标;
⑥在服务方面,2017年,继续优化网络布局,再建A类站16家,服务站达500家,并根据产品、区域、线路和运行状况,持续推进专属化服务配件网络建设;
⑦强化市场化定价及商务政策支持,提升渠道及能力,进一步推进集团协同,提升服务终端响应效率,建设与调整服务网络,服务站将达到500家。在保养、保修标准方面,产品首次保养里程提升至5000公里,发动机、变速箱、车桥等大总成统一提升至50000公里,底盘零部件保修期统一调整为不限里程式,最长达36个月。
四川现代:卡车4.5万辆,中重卡约0.76万辆,销量同比增长17%,市场占有率达到1.3%,完成销售额35亿元
①陆续推出搭载800L大油箱和大扭矩发动机的两款重卡车型,以及总质量4.5吨、5吨及7吨的轻卡产品;
②创虎普及型重卡将在2017年量产上市;
③大力推广致道品牌,致道800M
4×2载货车、6×4自卸车,致道300N轻卡、500M轻卡及纯电动客车将于2017年陆续上市;
④计划到2021年,现代品牌及致道品牌的销量占到四川现代总销量的70%;
⑤在南骏品牌方面,四川现代将有序地针对市场需求推出双燃料车型,以及祥康、瑞贝、瑞驰、鸿运等衍生产品,针对出口市场的轻卡产品将于2017年下半年面世;
⑥在现有产品的基础上,继续引进小卡、公交、公路客车等优势产品及满足国五、国六排放标准的轻型发动机,建立高端产品线;
⑦2017年重点开发‘致道’系列载货车产品,并陆续投放致道窄体、宽体、重载版轻卡及底盘,以及全新小卡、微卡和新能源产品等;
⑧2017年建立渠道长远规划,确保运营渠道总数达到460家,新建服务站50家,运营配件中转库达到16个;
⑨基于国家“一带一路”战略,以东南亚等市场需求为突破口,全面启动海外市场业务;
⑩持续走‘高端化、国际化’路线,力争2020年实现产销商用车13万辆,2021年商用车产销量达到15万辆,并成功打入中国商用车行业前十阵营。
主流轻卡企业销量目标对比
主流轻卡企业销量目标分解及营销策略
福田:立足现有优势资源,通过优化整合品牌和产品,横向拓展轻型商用车目标市场
欧马可:①形成4万辆的销售规模,2018年,在高端市场进一步与竞争对手拉开差距,2020年,力争实现10万辆销售规模;
②除全新平台欧马可S3,还将陆续推出面向城际物流的S5和城市物流的S1,构建全系S产品,覆盖城际、城镇、城市物流全领域,并对现有M系列形成垂直替代;
奥铃:①2017年11.3万辆,进一步稳固中高端轻卡市场领先地位,奥铃T3微卡3万辆,奥铃CTS\TS达到2.25万辆;
②奥铃T3规划以G03和DAM15R动力为主,LJ469动力为辅,覆盖0.5吨级微卡市场;
③奥铃:将通过产品升级逐步扩大以企业政府,大客户物流为主体的市场份额;
④在福田轻型商用车战略规划下,奥铃品牌下设奥铃CTS/TS超级轻卡、奥铃CTX/TX和捷运以及奥铃T3六大产品线精兵布阵,进一步细分市场;
时代:①重点通过产品升级驱动品牌升级、深化营销模式创新,客户管理创新,实现时代业务再上新台阶;
②深化“生态圈营销”与“大服务”体系建设,持续推进能力建设与管理平台升级,抓住市场及客户需求变化带来的机遇,实现市场整合增长;
③在未来几年将对现有品台升级,通过对车体、电子电器构架、底盘、动力、质量标准进行升级,在T、L2、M3/TX三个平台基础上高标准开发TM、M3、M4三大平台,逐步形成中低端级以上的6个产品类别、7大产品平台;
④积极开发新能源产品,计划在2017年完成三款纯电动产品,分别为:载重2T的T系列、载重3T的L2-H-K系列、载重5T的L2-H系列。此外,正在规划T平台混合动力产品,研究开发低成本(铅酸电池)电动产品,丰富新能源产品浦西,满足多元化市场需求。
一汽通用:2.6万辆,实施四个聚焦、三个提高、两项突破策略,实现轻卡销量提升
①推出21款主销车型作为拓展市场的利器,全面覆盖了牵引车、自卸车、载货车、轿运车、轻卡及纯电动领域;
②实施四个聚焦、三个提高、两项突破策略,实现轻卡销量提升。
③四个聚焦:
需求:2.8M、3.3M轴距
区域:A/B/C分级
渠道:42家核心打造标杆
行业:局部领先;
④三个调高:
产品竞争力:2017款21项升级
网络营销能力:统一形象、行销管理
服务保障能力:400专属热线、加大总成备品投放;
⑤两项突破:
大客户:专属产品、针对性政策
专用车:重点改装企业、专属产品;
大运:汽车整体基于2016年基础上销量增长50%
①发展重点主要集中在为环保出力的新能源车、专用车和大运高端新产品;
②在巩固原有的产品及用户基础上,进一步完善国五产品的研发与申报,并且着力与新技术的研发与应用;加强售后服务的管理,以求真正的达到以服务推动销售的整体目标;
③轻卡将围绕安全、性能、质量功能四个方面优化推出搭载云内D19的新车型;
④计划在2017年推出一款混合动力车型,初步确定是搭载云内D25动力,在现有的发动机上加入新一代大扭矩永磁同步电机,配合五档AMT自动变速箱,以此来实现发动机电动机单独工作模式、以及协同工作的混动模式。
江淮:22万辆,同比增长10%以上
①针对同城内部配送,快递物流等细分领域研发新的产品;
②以客户需求为导向,将产品谱系进行更清晰定位,从生产者变为服务者,提前布局市场;
③关注行业格局、产品结构、客户群体和营销模式的变化,以战略为导向,贴近市场,力推营销4.0。
东风:专用车业务综合市占率提升5%,工程车&特种车事业部目标1.5万辆,经销商大客户业务量占比达到10%,销贷业务突破0.7万辆
①3年内打造10家年销量在1000辆以上的经销商,30家年销量在500辆以上的经销商;
②服务上,零件符合率由65%提升至95%,对114家形象站建设提供资金支持,重新梳理分配商务授权与服务分级标准;
③抓住2017年国五排放法规全面切换节点,重点做好新款驾驶室和明星车型的投产和市场投放。
江铃:汽车整体38万辆
①继续推进专业化品牌运作,全 力推出新产品,创新营销方式,服务转型升级。市场为导向,营销决胜负。;
②推出9款新整车产品,涵盖商用车和乘用车、传统车和新能源车、汽油车和柴油
车、手动档和自动档等各个类别;
③确定长程发展战略,进一步深化销售服务举措,加强品牌及产品推广,加速拓展渠道建设,提升第一线销售及服务的能力,全面升级各项管理系统和流程。
金杯:——
①按照“十三五”规划的指导方向,转变思维,运用优势资源与合作伙伴协同发展,从以客户为中心、创新资金管控、严格把控产品质量、树立优质的服务品牌形象四大方面展开工作,打造以客户为中心的商业生态圈;
②全力推进提质增效、改革创新各项工作,切实转变观念,聚焦市场,求新、求变、求突破,通过深刻改革坚决打好“提质增效”攻坚战,通过“增品种、提质量、树品牌”,不断提高自主品牌竞争力;
③全力实施“转型升级”发展战略,抢抓机遇大力发展制造服务业,全力发展“中国制造2025”,通过六大增长点支撑主业发展。
重汽:轻卡板块计划销售突破10万辆,济南轻卡销售部超过5万辆,在行业排名中“进一争二”
①把轻卡质量纳入集团公司T17质量提升计划,统一管理、统一考核;
②加大对细分市场的开发,包括2017年主推的G5X中卡车型,以及对混凝土搅拌车、平板运输自卸车、危化品专用车、随车吊和冷藏车专用车底盘等专用车细分市场研发及推广的产品;
③积极拓展新市场,2017年以饲料重载市场为突破口,全面拓展农村重载市场,运用大小十吨王、王中王、爬坡王,多功能运输车和长轴距车型的差异化产品抢占细分市场份额,开辟物流配送市场,并根据市场需求主推黄金匹配大容积货箱产品;
④完善和优化经销商网略、服务网络的发展通过“拓耕行动”,进行大范围的推广活动,2017年重汽轻卡推广活动计划举办9000场左右,重点针对农村重载市场及物流细分市场;
⑤对于领域宽、车型多的城市专用车市场,结合自身优势,积极探索,进行有选择的开发,争取在国家城镇化建设的大潮中取得自身的突破;
⑥用信息化提高网络管理水平,用营销政策引导网络能力提升,实现经销、服务网络一体化运营;
⑦将在高端产品的超值服务上下工夫,做好售后服务创新工作;
⑧坚持技术开发面向市场,实现不断满足用户需求的精准研发,使技术创新与市场需要贴的更紧。
跃进:5.0万辆,同比增长26.6%,份额增加1.1个百分点。2018年市场份额7、8%左右,到2020年达到10%,挤进市场第一阵营
①上汽集团将持续加大对跃进汽车业务的投资;
②稳住轻卡第二阵营,全新投入新产品,打造上汽跃进核心竞争力,力争“十三五”末进入第一阵营;
③围绕市场,立足轻卡,导入差异化谋发展;
④着力于配置功能提升、外观内饰升级、智能网络应用三个方面,通过短期和中长期计划,完成产品改进升级和中长期战略转型,适应物流市场的快速发展变化;
⑤新一代产品逐步引入上汽集团的YunOS操作界面,实现新跃进产品的交互式功能,通过提升用户的作业效率和运营收益来进一步扩大跃进品牌的市场占有率;
⑥2017年跃进业务将围绕3个“三”开展,以客户为中心,强化产品与网络支撑,打造运营能力、协同能力、终端营销能力,落实产品及公告调整到位、价格调整到位、商务政策调整到位、促销政策调整到位,把握国五切换、关键客户上量、产品结构提升、快速响应市场需求、网络盈利能力提升等重点工作。
唐骏:目标增长10%,出口增长30%,进入轻卡出口企业前三;电动车产销翻一番,乘用车和商用车实现6年连续增长;专用车产销翻一番
①进一步深化“创新营销模式”的营销战略发展思路;
②从四个方面开展创新型营销工作:寻找客户,这既是有效营销的第一步,也是企业品牌形象的传播过程;发展“两户”,根据当地市场特点,围绕大客户和老客户,做深层次的市场开发工作;双线推广,有针对性和有目的性地进行线上和线下推广;延伸服务,通过年审、代落户、挂靠、保险和汽车金融等新兴产业方式,延伸销售、服务产业链,以此提升唐骏汽车的品牌竞争力量;
③推出四个平台的国五产品。
|